Christian Friess
Amateurfunk, Reisen, Fotografie
Intro
Aktuelles
Amateurfunk
Projekte
Antennen
Linearverstärker
Tuner
Azoren
Benin
Kanaren
Kapverden
Kenia
Kreta
Madeira
Malediven
Über mich
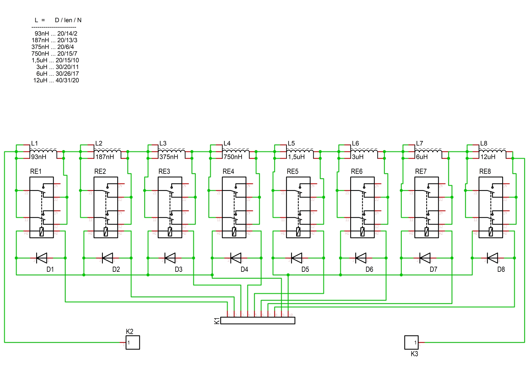
L_PCB